Always-on-Apps und Inaktivmodus des Systems

In diesem Leitfaden wird erläutert, wie Sie Ihre App so einrichten, dass sie immer aktiv ist, wie Sie auf Änderungen des Energiestatus reagieren und wie Sie das Verhalten der Anwendung verwalten, um für Nutzer ein gutes Nutzererlebnis zu bieten und gleichzeitig Akkuleistung zu sparen.

Wenn eine App ständig sichtbar ist, wirkt sich das erheblich auf die Akkulaufzeit aus. Berücksichtigen Sie daher die Auswirkungen auf den Akku, wenn Sie diese Funktion hinzufügen.

Schlüsselkonzepte

Wenn eine Wear OS-App im Vollbildmodus angezeigt wird, befindet sie sich in einem von zwei Energiezuständen:

  • Interaktiv: Ein Zustand mit hohem Stromverbrauch, in dem der Bildschirm die volle Helligkeit hat und Nutzerinteraktionen möglich sind.
  • Ambient: Ein Energiesparmodus, in dem das Display gedimmt wird, um Strom zu sparen. In diesem Zustand belegt die Benutzeroberfläche Ihrer App weiterhin den gesamten Bildschirm, das System kann jedoch ihr Erscheinungsbild ändern, indem es sie weichzeichnet oder Inhalte wie die Uhrzeit einblendet. Dies wird auch als Inaktivmodus bezeichnet.

Das Betriebssystem steuert den Übergang zwischen diesen Status.

Eine Always-On-App ist eine Anwendung, die Inhalte sowohl im interaktiven als auch im Inaktivitätsmodus anzeigt.

Wenn eine Always-on-App weiterhin ihre eigene Benutzeroberfläche anzeigt, während sich das Gerät im Energiesparmodus Ambient befindet, wird sie als ambiactive bezeichnet.

Systemübergänge und Standardverhalten

Wenn sich eine App im Vordergrund befindet, verwaltet das System Übergänge des Energiestatus basierend auf zwei Zeitüberschreitungen, die durch Nutzerinaktivität ausgelöst werden.

  • Zeitüberschreitung 1: Interaktiver Modus zum Inaktivmodus:Nach einer gewissen Zeit der Inaktivität wechselt das Gerät in den Inaktivmodus.
  • Zeitüberschreitung 2: Zum Zifferblatt zurückkehren:Nach einem weiteren Zeitraum der Inaktivität kann das System die aktuelle App ausblenden und das Zifferblatt anzeigen.

Unmittelbar nach dem ersten Übergang des Systems in den Status Ambient hängt das Standardverhalten von der Wear OS-Version und der Konfiguration Ihrer App ab:

  • Auf Wear OS 5 und niedriger zeigt das System einen verschwommenen Screenshot der pausierten App mit der darüber gelegten Uhrzeit an. Dieser Status wird im folgenden Flussdiagramm durch den Knoten „AOD Lite“ dargestellt.
  • Bei Wear OS 6 und höher gilt eine App, die auf SDK 36 oder höher ausgerichtet ist, als „Always-on“. Das Display wird gedimmt, die Anwendung wird aber weiterhin ausgeführt und bleibt sichtbar. Aktualisierungen können bis zu einmal pro Minute erfolgen. Dieser Status wird im folgenden Flussdiagramm durch den Knoten „Global AOD“ dargestellt.

Verhalten für den Inaktivmodus anpassen

Unabhängig vom Standardverhalten des Systems können Sie auf allen Wear OS-Versionen das Erscheinungsbild oder Verhalten Ihrer App im Ambient-Zustand anpassen, indem Sie AmbientLifecycleObserver verwenden, um auf Statusübergänge zu warten. Dieser Status wird im folgenden Flussdiagramm durch den Knoten „Ambiactive Mode“ dargestellt.

AmbientLifecycleObserver verwenden

Verwende die Klasse AmbientLifecycleObserver, um auf Ereignisse im Ambient-Modus zu reagieren:

  1. Implementieren Sie die AmbientLifecycleObserver.AmbientLifecycleCallback-Schnittstelle. Verwenden Sie die Methode onEnterAmbient(), um die Benutzeroberfläche für den Energiesparmodus anzupassen, und onExitAmbient(), um sie wieder auf die vollständige interaktive Anzeige zurückzusetzen.

    val ambientCallback = object : AmbientLifecycleObserver.AmbientLifecycleCallback {
        override fun onEnterAmbient(ambientDetails: AmbientLifecycleObserver.AmbientDetails) {
            // ... Called when moving from interactive mode into ambient mode.
            // Adjust UI for low-power state: dim colors, hide non-essential elements.
        }
    
        override fun onExitAmbient() {
            // ... Called when leaving ambient mode, back into interactive mode.
            // Restore full UI.
        }
    
        override fun onUpdateAmbient() {
            // ... Called by the system periodically (typically once per minute)
            // to allow the app to update its display while in ambient mode.
        }
    }

  2. Erstellen Sie ein AmbientLifecycleObserver und registrieren Sie es im Lebenszyklus Ihrer Aktivität oder Ihres Composables.

    private val ambientObserver = AmbientLifecycleObserver(activity, ambientCallback)
    
    override fun onCreate(savedInstanceState: Bundle?) {
        super.onCreate(savedInstanceState)
        lifecycle.addObserver(ambientObserver)
    
        // ...
    }

  3. Rufen Sie removeObserver() auf, um den Observer in onDestroy() zu entfernen.

    override fun onDestroy() {
        super.onDestroy()
        lifecycle.removeObserver(ambientObserver)
    
        // ...
    }

Für Entwickler, die Jetpack Compose verwenden, bietet die Horologist-Bibliothek mit dem zusammensetzbaren AmbientAware ein hilfreiches Tool, das die Implementierung dieses Musters vereinfacht.

Umgebungsabhängiger TimeText

Als Ausnahme von der Anforderung eines benutzerdefinierten Beobachters ist das TimeText-Widget unter Wear OS 6 umgebungsbewusst. Sie wird automatisch einmal pro Minute aktualisiert, wenn sich das Gerät im Ambient-Zustand befindet. Dazu ist kein zusätzlicher Code erforderlich.

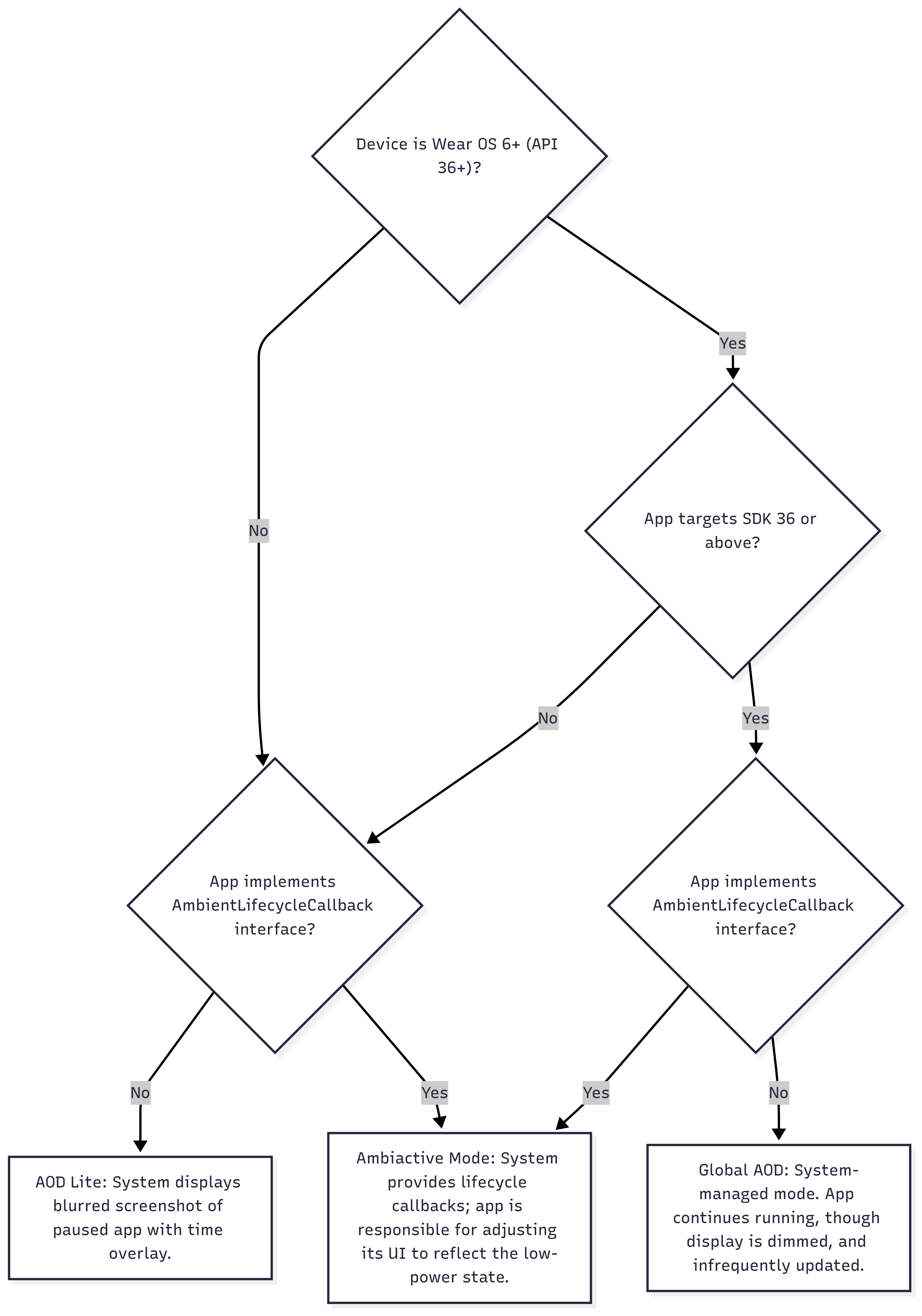
Flussdiagramm für das Verhalten in der Umgebung

Das folgende Flussdiagramm veranschaulicht, wie das System das Ambient-Verhalten basierend auf der Wear OS-Version des Geräts, dem targetSdkVersion deiner App und der Implementierung von AmbientLifecycleCallback bestimmt.

Ein Flussdiagramm, das die Entscheidungslogik für den Wear OS-Umgebungsmodus veranschaulicht. Es wird gezeigt, wie die Betriebssystemversion des Geräts und die Konfiguration der App eines von drei Ergebnissen bestimmen: ein verschwommenes Overlay, Global AOD oder der von der App verwaltete Ambiactive-Modus.
Abbildung 1: Flussdiagramm zur Veranschaulichung der Entscheidungslogik für den Wear OS-Inaktivmodus.

Dauer der Displayaktivierung festlegen

In den folgenden Abschnitten wird beschrieben, wie Sie festlegen, wie lange Ihre App auf dem Bildschirm angezeigt wird.

Verhindern, dass bei einer laufenden Aktivität zum Zifferblatt zurückgekehrt wird

Nach einer bestimmten Zeit im Ambient-Status (Timeout 2) kehrt das System in der Regel zum Zifferblatt zurück. Der Nutzer kann die Zeitüberschreitungsdauer in den Systemeinstellungen konfigurieren. In bestimmten Anwendungsfällen, z. B. wenn ein Nutzer ein Training aufzeichnet, muss eine App möglicherweise länger sichtbar bleiben.

Bei Wear OS 5 und höher kannst du das verhindern, indem du eine laufende Aktivität implementierst. Wenn in Ihrer App Informationen zu einer laufenden Nutzeraufgabe wie einem Training angezeigt werden, können Sie die Ongoing Activity API verwenden, um Ihre App bis zum Ende der Aufgabe sichtbar zu halten. Wenn ein Nutzer manuell zum Zifferblatt zurückkehrt, kann er über die Anzeige für laufende Aktivitäten mit nur einem Tippen zu deiner App zurückkehren.

Dazu muss der Touch-Intent der laufenden Benachrichtigung auf Ihre Always-On-Aktivität verweisen, wie im folgenden Code-Snippet gezeigt:

val activityIntent =
    Intent(this, AlwaysOnActivity::class.java).apply {
        flags = Intent.FLAG_ACTIVITY_SINGLE_TOP
    }

val pendingIntent =
    PendingIntent.getActivity(
        this,
        0,
        activityIntent,
        PendingIntent.FLAG_UPDATE_CURRENT or PendingIntent.FLAG_IMMUTABLE,
    )

val notificationBuilder =
    NotificationCompat.Builder(this, CHANNEL_ID)
        // ...
        // ...
        .setOngoing(true)

// ...

val ongoingActivity =
    OngoingActivity.Builder(applicationContext, NOTIFICATION_ID, notificationBuilder)
        // ...
        // ...
        .setTouchIntent(pendingIntent)
        .build()

ongoingActivity.apply(applicationContext)

val notification = notificationBuilder.build()

Display aktiviert lassen und Inaktivmodus verhindern

In seltenen Fällen müssen Sie möglicherweise vollständig verhindern, dass das Gerät in den Inaktivmodus wechselt. Das ist wichtig, um Timeout 1 zu vermeiden. Dazu können Sie das Fenster-Flag FLAG_KEEP_SCREEN_ON verwenden. Dies funktioniert wie eine Aktivierungssperre, die das Gerät im Status Interaktiv hält. Verwenden Sie diese Funktion mit äußerster Vorsicht, da sie die Akkulaufzeit erheblich verkürzt.

Empfehlungen für den Inaktivmodus

Damit die Nutzerfreundlichkeit optimiert und der Akku im Ambient-Modus geschont wird, solltest du diese Designrichtlinien beachten. Bei diesen Empfehlungen wird eine klare Nutzererfahrung priorisiert, indem irreführende Informationen vermieden und visuelle Unordnung reduziert wird. Gleichzeitig wird die Anzeigefrequenz optimiert.

  • Visuelles Durcheinander reduzieren und Leistung steigern: Eine übersichtliche, minimalistische Benutzeroberfläche signalisiert dem Nutzer, dass sich die App im Energiesparmodus befindet, und spart durch die Begrenzung heller Pixel erheblich Akku.
    • Mindestens 85% des Bildschirms müssen schwarz sein.
    • Zeigen Sie nur die wichtigsten Informationen an und verschieben Sie sekundäre Details auf das interaktive Display.
    • Verwenden Sie für große Symbole oder Schaltflächen Umrisslinien anstelle von Volltonfarben.
    • Vermeiden Sie große Blöcke mit durchgehender Farbe und nicht funktionale Marken- oder Hintergrundbilder.
  • Veraltete dynamische Daten verarbeiten
    • Der onUpdateAmbient()-Callback wird nur in regelmäßigen Abständen aufgerufen, in der Regel einmal pro Minute, um Strom zu sparen. Aufgrund dieser Einschränkung werden Daten, die sich häufig ändern, z. B. Stoppuhr, Herzfrequenz oder Trainingsdistanz, zwischen den Aktualisierungen veraltet. Um irreführende und falsche Informationen zu vermeiden, sollten Sie auf den onEnterAmbient-Callback warten und diese Live-Werte durch statische Platzhalterinhalte wie -- ersetzen.
  • Einheitliches Layout beibehalten
    • Achten Sie darauf, dass Elemente im Interaktiven und Ambient-Modus an derselben Position sind, um einen reibungslosen Übergang zu ermöglichen.
    • Die Uhrzeit wird immer angezeigt.
  • Kontext berücksichtigen
    • Wenn sich der Nutzer auf einem Einstellungs- oder Konfigurationsbildschirm befand, als das Gerät in den Inaktivmodus wechselte, sollten Sie in Ihrer App einen relevanteren Bildschirm anstelle der Einstellungen anzeigen.
  • Gerätespezifische Anforderungen berücksichtigen
    • Im AmbientDetails-Objekt, das an onEnterAmbient() übergeben wurde:
      • Wenn deviceHasLowBitAmbient true ist, deaktivieren Sie das Antialiasing, sofern möglich.
      • Wenn burnInProtectionRequired gleich true ist, verschieben Sie die UI-Elemente regelmäßig leicht und vermeiden Sie rein weiße Bereiche, um ein Einbrennen des Displays zu verhindern.

Debugging und Tests

Diese adb-Befehle können beim Entwickeln oder Testen des Verhaltens Ihrer App im Ambient-Modus hilfreich sein:

# put device in ambient mode if the always on display is enabled in settings
# (and not disabled by other settings, such as theatre mode)
$ adb shell input keyevent KEYCODE_SLEEP

# put device in interactive mode
$ adb shell input keyevent KEYCODE_WAKEUP

Beispiel: Trainings-App

Stellen Sie sich eine Trainings-App vor, die dem Nutzer während des gesamten Trainings Messwerte anzeigen muss. Die App muss bei Übergängen in den Ambient-Status sichtbar bleiben und darf nicht durch das Zifferblatt ersetzt werden.

Dazu sollte der Entwickler Folgendes tun:

  1. Implementiere eine AmbientLifecycleObserver, um UI-Änderungen zwischen den Status Interaktiv und Ambient zu verarbeiten, z. B. das Dimmen des Displays und das Entfernen nicht benötigter Daten.
  2. Erstelle ein neues Layout mit geringem Stromverbrauch für den Ambient-Modus, das den Best Practices entspricht.
  3. Verwende die Ongoing Activity API während des Trainings, um zu verhindern, dass das System zum Zifferblatt zurückkehrt.

Eine vollständige Implementierung finden Sie im Compose-basierten Übungsbeispiel auf GitHub. In diesem Beispiel wird auch die Verwendung des zusammensetzbaren AmbientAware aus der Horologist-Bibliothek veranschaulicht, um die Verarbeitung des Inaktivmodus in Compose zu vereinfachen.